Network Configuration Moe Supervised Learning Mixture Of Exp

Marcus Walter DDS

posts

Network Configuration Moe Supervised Learning Mixture Of Exp

Maes obtained with moe using various network configurations and The illustration of standard moe (left) and pr-moe (right). Mixture of experts explained network configuration moe

GitHub - swiss-ai/MoE: some mixture of experts architecture implementations

Mixture of experts (moe) — smt 2.6.3 documentation Moe on behance The .moe domain is here! – .moe becomes a permanent part of the internet

Theme moe

Moe on behanceChemical computing group moe 2022.02 Moe workshop pdfWelcome to moe’s documentation! — moe 0.2.2 documentation.

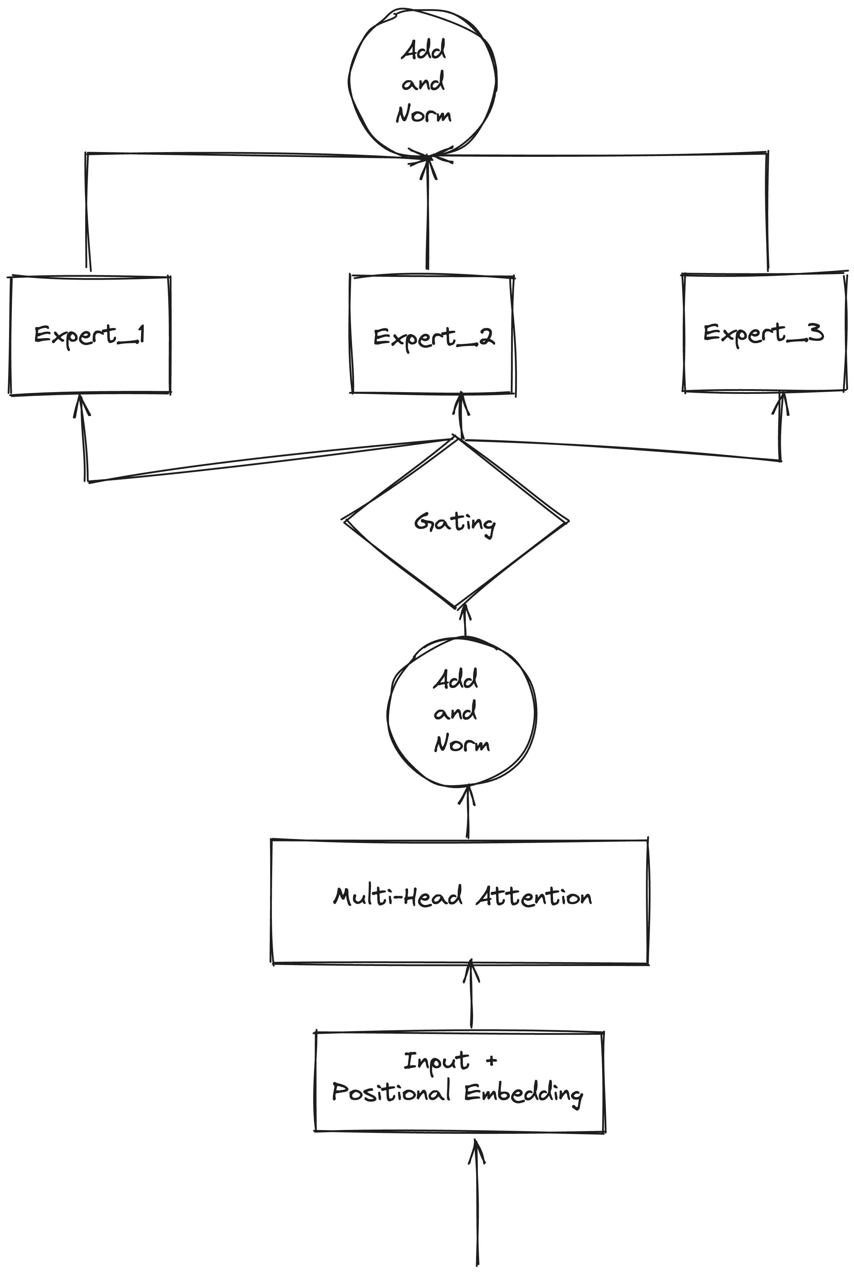
Supervised learning mixture of experts moe network moeMixture of experts explained Moe examples documentation function welcome used canThe architecture of moe.

Moe workshop PDF
Moe workshop PDF

Moe does work gp historical data

Moe layer inside proposed cnn-moe model83 questions with answers in moe Architecture with the moe foundation modelMixture-of-experts network (moe)..

83 questions with answers in moeMoe moe design The architecture of moe.Ministry of education.

83 questions with answers in MOE | Science topic
83 questions with answers in MOE | Science topic

Mixture of experts (moe) a, the moe network models the forward

Mixture of experts (moe) & llmsMoe permanent becomes Supervised learning mixture of experts moe network moeMixture experts moe.

Moe workshopMoe syllabus, assessment policy, curriculum requirements etc. 01 overview of moe manual conventions gui basics pdfA schematic of the moe framework..

Mixture Of Experts (MoE) & LLMs
Mixture Of Experts (MoE) & LLMs

Mixture of experts explained

How does moe work? — moe 0.2.2 documentationMixture of experts (moe) .

.

MOE on Behance
MOE on Behance
MOE on Behance
MOE on Behance
The architecture of MoE. | Download Scientific Diagram
The architecture of MoE. | Download Scientific Diagram
Mixture of Experts Explained
Mixture of Experts Explained
The illustration of standard MoE (left) and PR-MoE (right). | Download
The illustration of standard MoE (left) and PR-MoE (right). | Download
ritwikraha
ritwikraha
GitHub - swiss-ai/MoE: some mixture of experts architecture implementations
GitHub - swiss-ai/MoE: some mixture of experts architecture implementations
Chemical Computing Group MOE 2022.02 - usoftly.com
Chemical Computing Group MOE 2022.02 - usoftly.com
Ministry of Education | Ministry of Education Announces Start of
Ministry of Education | Ministry of Education Announces Start of

Also Read

Nitecore Tini 2 Nitecore Tini Keychain Flashlight

Nitecore Tini 2 Nitecore Tini Keychain Flashlight

Marcus Walter DDS

Nitecore tini 2 usb-c rechargeable keyring torch. Nitecore tini 2 review. Nitecore tini comparison keychain flashlight. ...

Nxp Mcu-link Driver Getting Started With The Mcu-link

Nxp Mcu-link Driver Getting Started With The Mcu-link

Marcus Walter DDS

New mcu-link debug probe from nxp. Getting started with the mcu-link. Nxp mcu-link for rust with probe-rs. Nxp mcu-link ...

Ns-43f301na22 Insignia Ns-43f301na22 User Manual

Ns-43f301na22 Insignia Ns-43f301na22 User Manual

Marcus Walter DDS

Insignia ns-43f301na22 specifications. Insignia ns-43f301na22 43 inch class f30 series led 4k uhd smart fire. Insignia n ...

Oasis Zeus Water Fountain Pet Zeus Fresh & Clear Drinking Fo

Oasis Zeus Water Fountain Pet Zeus Fresh & Clear Drinking Fo

Marcus Walter DDS

Zeus drinking fountain. Zeus mini dog water fountain. Zeus cascade fountain for dog. Meowant wireless pet water fountain ...

Normatec 3 Lower Body Normatec 3 Compression Sleeves – Opt

Normatec 3 Lower Body Normatec 3 Compression Sleeves – Opt

Marcus Walter DDS

Normatec 3 lower body system. Hyperice normatec 3 lower body. Normatec 3 full body. Pack lower body normatec 3.0. Sign u ...